近日,黑龙江大学化学化工与材料学院李光明教授、李玉鑫教授团队在单原子桥连多金属氧酸盐(POM)与金属有机框架(MOF)促进光催化CO2还原领域取得重要突破。针对传统POM@MOF体系中两组分间缺乏稳定明确的电子转移通路,导致电荷分离与传输受阻、催化效率受限的关键科学问题,研究团队创新性地在POM与MOF之间引入Ni单原子,构建了Ni-SAEB/PMo11W@rht-MOF-1复合光催化剂。Ni单原子的引入成功桥连了POM与MOF,形成单原子电子桥(SAEB),有效促进了二者间的级联电荷转移。实验结果显示,该复合催化剂实现了3 mmol·g-1·h-1的CO2-to-CO光催化转化速率,选择性高达95%,性能显著优于未添加Ni-SAEB的PMo11W@rht-MOF-1体系。研究团队通过球差校正透射电子显微镜(AC-TEM)与X射线吸收光谱(XAS)分析证实:单原子Ni、POM与MOF呈现层级分散结构,且Ni与POM、MOF之间均形成了化学键。进一步借助飞秒瞬态吸收光谱(fs-TAS)与原位X射线光电子能谱(in situ XPS)验证,精密设计的Ni-SAEB可高效促进封装的PMo11W向rht-MOF-1骨架的级联电子转移。后续研究表明,Ni-SAEB/POM@MOF体系协同发挥了POM的“电子海绵”效应与MOF优异的CO2吸附转化能力。该工作确立了SAEB策略作为一种多功能催化理念,其中单原子既充当表面催化活性中心,又作为界面级联电子介质,具有重要的科学价值与广泛应用前景。相关成果以“Single-Atom Electronic Bridge Facilitates Cascade Electron Transfer from Encapsulated Polyoxometalate to Metal-Organic Framework for Efficient Photocatalytic CO2 Conversion”为题,发表于《Angewandte Chemie International Edition》。
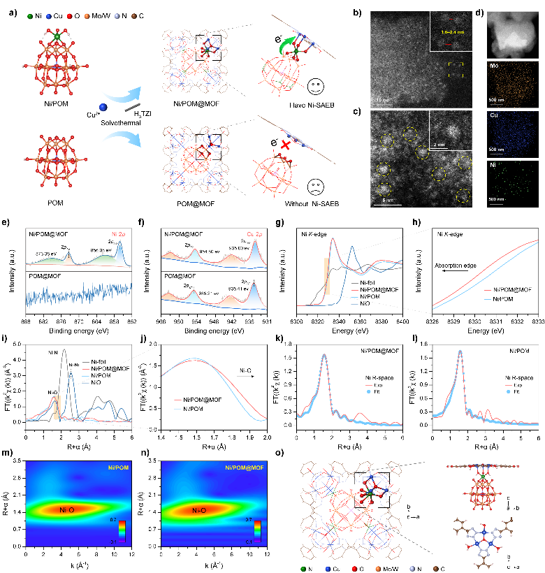
研究团队采用分步精准制备策略构建目标复合材料:首先选用Keggin型POM(PMo11W)作为前驱体,完成单原子Ni的初始锚定;随后通过“瓶中船”策略将Ni/POM封装于rht-MOF-1的笼状空腔内,实现Ni/POM的进一步分散。在此过程中,单原子Ni位点发生重新配位,形成Ni单原子电子桥(Ni-SAEB),成功在POM与MOF之间构建高效电荷传输桥梁,最终制备得到Ni/POM@MOF复合材料。表征结果证实了制备策略的有效性:球差校正高角度暗场扫描透射电子显微镜(AC-HAADF-STEM)观测显示,Ni/POM在不同尺度下均保持均匀分散状态;实测相邻Ni/POM颗粒间距为1.8~2.4 nm,与rht-MOF-1结构中相邻笼状空腔(C-cages)的2.2 nm间距完全匹配。这一尺寸吻合特性直接证实,Ni/POM已成功锚定于MOF通道内并实现有序纳米级分散。XPS分析不仅证实了Ni物种的成功引入,还揭示Ni-SAEB的形成可驱动Ni与Cu之间构建内部电场,进而推动电子向Cu位点定向转移。Ni/POM与Ni/POM@MOF的XANES谱图明显区别于Ni箔和NiO,表明镍负载后呈现独特的电子态。尽管二者的白线强度相似,但Ni/POM@MOF的白线能量向低能方向偏移了1 eV。该位移归因于Ni/POM@MOF中形成的Ni-SAEB结构,Ni-SAEB的形成促进了来自POM的电子转移,从而增加了Ni表面的电子密度。FT-EXAFS分析进一步证实,Ni在Ni/POM与Ni/POM@MOF中均以单原子形式存在。相较于Ni/POM,Ni/POM@MOF中Ni-O键长显著伸长0.03~0.05 Å:FT-EXAFS拟合结果显示,Ni/POM中Ni的平均配位数为6.0、键长为2.03 Å;采用相同拟合策略分析Ni/POM@MOF,其Ni配位数仍为6.0,但Ni-O键长增至2.05 Å。这一结构变化表明,Ni/POM@MOF的形成过程伴随Ni-SAEB的生成,单原子Ni与MOF骨架间的键合作用是导致Ni-O键伸长的核心原因。(图1)

图1. Ni/POM@MOF复合材料的合成路线示意图及结构验证表征图谱。
鉴于POM向MOF的电子转移可能发生在更快的时间尺度上,研究团队采用fs-TAS对电子行为进行了监测,发现含Ni-SAEB的Ni/POM@MOF材料展现出更宽、更强且寿命更长的激发态吸收(ESA)信号,同时伴随基态漂白(GSB)信号。这一特征明确表明材料内部存在高效的组分间电子转移通路,直接证实Ni-SAEB的存在可显著促进级联电子转移过程。基于表征结果,构建电子转移路径模型如下:在光照条件下,POM@MOF与Ni/POM@MOF体系均会发生配体到金属电荷转移(LMCT)过程,即[Ru(bpy)3]2+受光激发后产生的电子首先转移至POM,使POM充当临时电子储库。与之不同的是,Ni/POM@MOF体系中Ni-SAEB的引入显著优化了电子传递路径:Ni-SAEB可作为高效级联电子传递通道,推动电子从POM快速、高效地转移至MOF框架内局域化的Cu催化位点,进而显著提升催化反应效能。相反,在缺失Ni-SAEB的POM@MOF体系中,因缺乏高效电子传递通道,电子传输过程受阻,催化活性受到显著抑制。最终导致电子完全依赖LMCT单一过程,无法有效抵达Cu催化位点,催化效率大幅降低。(图2)

图2. Ni/POM@MOF复合材料的fs-TAS谱图及电子转移机制示意图。
为精准阐明电子转移路径的方向与归宿,研究团队通过原位表征技术开展系统研究,明确了Ni/POM@MOF复合材料中的电子流方向。In situ XPS测试证实,电子可从POM定向转移至MOF框架中的Cu位点,同时检测到Cu2+向Cu+的还原信号,这一特征直接佐证光生电子最终富集于Cu催化活性位点。作为对照,缺乏Ni-SAEB的POM@MOF体系虽存在相似的电子转移趋势,但电子转移效率显著偏低,Cu的局部化合态未见明显变化;气氛条件下In situ EPR测试同样检测到Cu2+向Cu+的转化信号,进一步凸显了Ni-SAEB在促进级联电子转移、提升Cu催化位点电子密度中的核心调控作用。当体系中引入CO2时,可观察到Cu2+信号的部分恢复,这一现象表明电子可从Cu位点进一步转移至CO2分子,进而触发CO2的后续还原反应进程。(图3)

图3. Ni/POM@MOF复合材料光生载流子电子转移方向表征谱图。
在明确Ni-SAEB对级联电子转移的促进作用后,研究团队进一步对Ni/POM@MOF材料的光催化CO2还原性能开展系统评估,重点考察了复合材料各组成单元(Ni/POM、MOF)、原始POM及Ni-MOF的光催化CO2还原能力。性能测试结果表明,Ni/POM、MOF等单一组分的光催化活性均较低;即便组装形成POM@MOF复合材料,其催化性能仍未得到显著提升。为排除非光催化因素干扰,研究团队同步开展暗反应测试及对照实验(包括无光催化剂体系、氩气替代CO2体系),结果进一步证实该体系的CO2还原反应为光催化驱动过程。关键性能差异体现在Ni-SAEB的引入:仅当形成含Ni-SAEB的Ni/POM@MOF复合材料时,体系的光催化CO2还原效率才实现显著跃升。其中,Ni0.5/POM@MOF在气液反应体系中表现出最优催化性能,CO生成速率高达3 mmol·g-1·h-1,CO选择性95%。(图4)

图4. Ni/POM@MOF复合材料的光催化性能测试。
最终,研究聚焦于催化循环的核心终环节,CO2分子在活性位点的吸附与活化过程。研究团队采用in situ DRIFTS技术,在光照条件下成功捕获了从CO2吸附、COOH关键中间体形成到CO产物生成的完整动态演变过程,获得了对应的特征光谱图。理论计算从能量与原子层面为实验结论提供了重要补充:差分电荷密度分析直观揭示,CO2吸附后,电子可通过Ni-SAEB持续流向CO2分子,从而实现CO2的有效活化;吉布斯自由能计算则清晰描绘出整个反应的能量路径,明确COOH中间体的形成是该光催化CO2还原反应的决速步骤。(图5)

图5. Ni/POM@MOF复合材料的CO2的吸附与活化路径
该研究在PMo11W与rht-MOF-1之间构建Ni-SAEB可形成高效级联电子传输通路,显著增强光生电荷的分离与迁移。通过利用POM与MOF的互补结构特征,采用分步策略在界面精确锚定单个Ni原子,最终形成三元Ni/POM@MOF复合材料。该研究不仅为提升POM@MOF体系性能提供了先进设计策略,更拓展了对单原子催化功能的认知。
论文作者为于晟乾、王子诚、谢义宏、李光明教授、李玉鑫教。其中通讯作者为黑龙江大学李光明教授、李玉鑫教授。该研究工作获得国家自然科学基金项目支持。
https://doi.org/10.1002/anie.202524558(化学化工与材料学院供稿)