根据《关于印发<黑龙江省事业单位公开招聘工作人员实施细则>的通知》(黑人社发〔2014〕63号)和《关于全面下放省直事业单位公开招聘管理权限的通知》(黑人社发〔2015〕66号)精神,结合学院发展需要,现面向海内外公开招聘博士教师,有关事宜公告如下:
一、学院简介
详见黑龙江大学化学化工与材料学院官网https://chem.hlju.edu.cn/
二、招聘计划
详见《黑龙江大学化学化工与材料学院2026年公开招聘博士教师计划表》(附件1)。
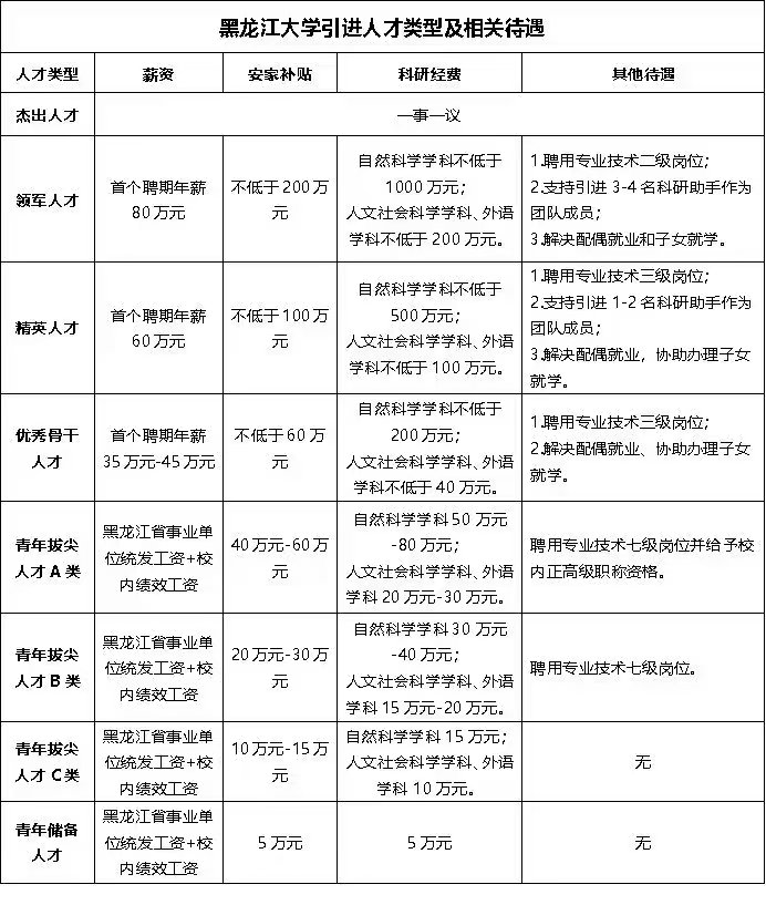
三、相关待遇

四、报名时间:2026年3月9日8时—12月31日17时。
五、报名方式:报考人员登录http://hr.renshixitong.com/进行报名。报考人员须使用本人有效居民身份证进行报名,并确保真实、准确、完整提供个人信息和相关材料。
六、系统上提交报名材料:
(1)《黑龙江大学公开招聘政审表》。
(2)应届毕业生推荐表。
(3)二代身份证正、反面。
(4)本科、硕士、博士的毕业证、学位证(尚未发放毕业证、学位证的报考人员需提供《教育部学籍在线验证报告》);国(境)外毕业生需提供教育部留学服务中心出具的《国外学历学位认证书》。
(5)各类证书和科研成果,其中论文需提供检索证明,科研项目需提供立项通知书及证明个人参与名次的相关材料。
(6)应聘岗位所需其他材料。
以上材料的电子版以压缩包的形式一并通过附件上传至系统(压缩包命名方式为“姓名+应聘学院+所学专业”)。
七、咨询电话:0451-86608616